In this article will take a look at the EasyEDA free online software for creating circuit schematics, designing PCBs as well as simulating electronics circuits. You can watch the video or read the written article below.
As an example we will create a typical circuit schematic of an audio amplifier.

So, once we create a free account and login we are ready to create our first project. After we click the “new Schematics” button a blank work area will appear and we can start adding components. The components are located on the left side of the screen and the EasyEDA library has most of the basic electronics components. For this example we need few resistors and capacitors, a potentiometer and a LM386 Audio Amplifier IC which actually isn’t included in the EasyEDA library.

However, this is not problem because we can either create our own symbols for it or using the design sharing concept of EasyEDA we can find the component online. This sharing concept is quite good and it allows users to find particular components, as well as complete circuit schematics of various electronics system which have previously been shared by other users.

Nevertheless, once we got all the components and set their particular values, using the wiring tool we will connect all the components and complete the circuit schematic. At this point using the “Export” feature we can export the circuit schematic as an image, pdf or svg file.

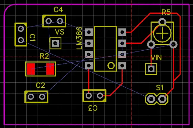
EasyEDA PCB Design
Next let’s take a look at the process of making a PCB out of this circuit schematics. For that we just have to click the “Convert Project to PCB” button and we will enter into the PCB design work area. The components are automatically loaded, as well as the board layout.

Here, first I increased the board area and then I arranged the components on the board. Using the tracking tool I connected all the components. The tracking tool is quite intuitive and easy to work with and you can use it on both top and bottom layer.

While designing the board you can click on the “Photo View” button to check how the board would look like.

After finishing the PCB design you can either export the design to an image, pdf or svg file, or use the Fabrication Output feature of the software. With this feature you can download the Gerber files for the board and what’s more and what I find particularly interesting is the possibility to order your PCB design to be fabricated by the EasyEDA. You can choose various properties like the PCB color, thickness, quantities and so on, and all of that comes at a quite reasonable price.

EasyEDA Simulations
The next thing that we will take a look at is the simulation possibilities of the EaysEDA. As an example I will simulate a transistor based Schmitt Trigger.

In one of my previous tutorials I have already explained how this circuit schematics works and I tested it on a breadboard. Now using the EasyEDA simulation I got the same results. Before running the simulation we need to attach 2 voltage probes to the schematics, one at the input and one at the output.

Then we will click on Run the Project button and a configuration windows will appear where we can set some parameters. Once we click the “Run” button we will get the results on a graph.

Here we can see the sine input which range from 0 to 5V and the square output which goes HIGH at about 1.9 V and LOW at about 1.3V, same values as the one I got on the breadboard test.
So that would be all for this brief review of the EasyEDA free online software. Overall, the software is quite good and easy to work with and what I like the most about it is the Fabrication Output features which allows you to order and have your PCB designs fabricated.
Good article for PCB design. I used to make PCB by eagle and prototype by 3pcb, maybe I can try EDA instead in the future.